官网股票配资 拆解报告: 漫步者花再 拍拍耳机

花再是漫步者联合冇心推出的独立品牌,致力于为年轻消费者提供美学与人体工学完美结合的科技产品。花再拍拍耳机是近期推出的TWS耳机新品,其主要特征是充电盒搭载了彩色屏幕,即可用于耳机信息显示和操作控制官网股票配资,又支持动态壁纸、幸运小转盘、电子解压器、个性弹幕等功能,提升了产品的趣味性。
在音频体验方面,漫步者花再 拍拍耳机搭载13mm高分子复合振膜动圈单元,支持4种个性音效,用于满足不同的喜好;支持AI智能通话降噪,削减环境噪音,提高通话时的人声清晰度;支持蓝牙V6.0技术,提供超低延时的稳定传输。续航上,耳机单次播放时长约7小时,搭配充电盒综合续航约35小时;闪充15分钟,可听歌约2小时。下面就来看看这款产品的详细拆解报告吧~
一、漫步者花再 拍拍耳机开箱

漫步者花再 拍拍耳机采用了红色包装盒设计,正面仅展示有品牌LOGO。

包装盒背面设计有4种配色的外观,以及部分参数信息。型号:EDF280055,产品名称:花再 拍拍耳机,输入:5V-200mA(耳机)/5V-1A(充电盒)。深圳市漫步者心造科技有限公司出品。

包装盒侧边介绍了产品的详细功能特点:趣味彩屏、13mm大尺寸单元、长续航、定位防丢、APP功能拓展。

包装盒内部配件包括了充电盒、使用指南和保修卡。

充电线采用了USB-A to USB-C接口。

漫步者花再 拍拍耳机充电盒外观设计圆润,体积小巧便携,观感时尚精致。机身正面搭载了圆形彩色显示屏和蓝牙配对功能按键。

机身背面外观一览,设计有“花再”品牌LOGO。

机身底部设置Type-C充电接口。

打开充电盒盖,内部耳机背对背磁吸固定,取出需要调整方向再佩戴。

盒盖内侧标注有产品信息,与外部包装盒一致。

取出耳机,座舱底部设置有为耳机充电的金属弹片。

屏幕显示效果一览,支持蓝牙配对、时间、电量等信息显示,支持音乐控制、音量调节、查找耳机、息屏设置等操作控制。支持幸运转盘、电子“敲木鱼”等趣味功能;支持静态/动态壁纸APP一键上传,自由更换。

漫步者花再 拍拍耳机整体外观一览,耳机采用了柄状的半入耳式设计,体积小巧轻盈,佩戴舒适。

耳机外侧外观一览,圆形耳机柄设计,触控区域金属圆环装饰。

耳机内侧外观一览,入耳曲线圆润,佩戴贴耳舒适。

机身侧边外观一览。

机身另外一侧外观一览。

机身底部设计有调音孔,内部通过丝网防护。

机身底部设置有通话麦克风拾音孔。

尾塞两侧设置充电触点。

经我爱音频网实测,漫步者花再 拍拍耳机整体重量约为54.8g。

单只耳机重量仅为3.8g,体积轻盈,佩戴舒适。

我爱音频网采用CHARGERLAB POWER-Z KM003C测试仪对漫步者花再 拍拍耳机进行充电测试,输入功率约为3.64W。
二、漫步者花再 拍拍耳机拆解
通过开箱,我们详细了解了漫步者花再 拍拍耳机的小巧精致设计,下面进入拆解部分看看内部结构设计及配置信息~
充电盒拆解

撬开卡扣式固定的充电盒外壳,取出座舱结构。

腔体内部屏幕结构一览。

蓝牙配对功能按键内侧结构一览。

HYNITRON海栎创CST08C高性能自电容触控芯片,用于屏幕触摸控制。

座舱正面结构一览,设置有一条排线连接功能按键和霍尔元件。

用于蓝牙配对的功能按键特写,贴有缓冲垫防护。

霍尔元件结构特写,热熔柱和打胶固定。

座舱底部通过螺丝固定主板单元,与排线和导线焊接。

卸掉螺丝,断开电池导线,取掉主板,下方还设置有为耳机充电的小板。

取掉座舱底部的所有组件。

充电盒内置电池标签上信息,锂离子电池组,型号:CEL 941832,电池参数:3.7V 550mAh 2.035Wh,充电限制电压:4.2V,东莞市金赛尔电池科技有限公司。

电芯上丝印信息一览,与外部标签一致。

撕开绝缘保护,电池保护板电路一览。

丝印05的MOS管。

丝印Y1WY的锂电保护IC,负责电池的过充电、过放电、过电流等保护。

充电盒内部PCBA板机排线正面电路一览。

充电盒内部PCBA板机排线背面电路一览。

丝印AR 5L的霍尔元件,用于感知充电盒开启/关闭时的磁场变化,进而通知充电盒MCU和耳机与已连接设备配对或断开连接。

为耳机充电的金属弹片连接器。

Type-C充电母座,来自KRCONN深圳精睿兴业科技有限公司。

丝印3415的MOS管。

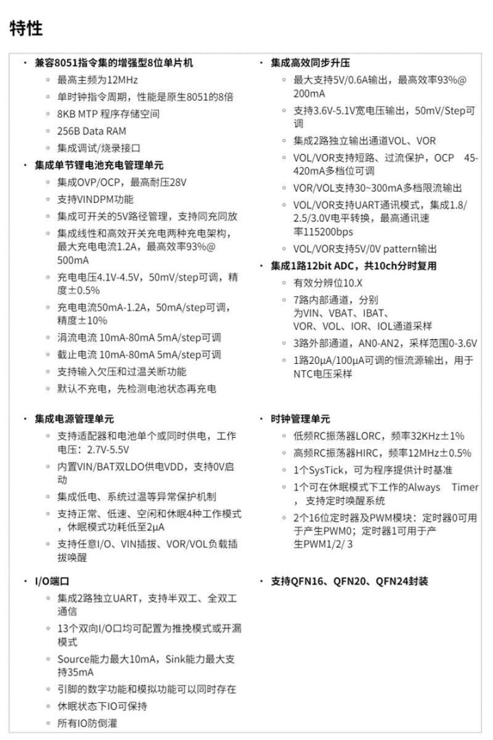
昇生微SS88D8HE,隶属于昇生微全集成TWS POWER MCU系列,是昇生微基于多年深耕TWS产品领域的技术积累,精心打造的一款全面集成了OVP、Charger、Boost、双路独立POGO和MCU的充电仓SoC芯片。
昇生微全集成TWS POWER MCU包含SS889X、SS88DX、SS88NX三个系列,覆盖高中低不同资源需求,软硬件兼容,针对高效充放电、智能监控,低功耗等TWS产品的核心需求,提供全方位解决方案。
昇生微SS88DX核心功能特点:
1、单芯片集成可关断的POWERPATH、自由搭配的充放电模块,有效解决边充边放USB输入电压不够导致的耳机充不满,断充的行业痛点;
2、单芯片集成灵活硬件跟随充模块&软件算法,搭配南芯SC728X\SC7061等低压差大电流充电IC,实现耳机的大电流高效充电;
3、内置VCC双LDO,支持VIN\BAT到单独或者同时供电,默认不充电,满足安全要求;
4、POGO支持放电管理、MΩ级别耳机出入盒检测、双向UART和Levelshift,适配不同耳机平台;
5、I/O均支持35mA的大电流驱动能力,广泛应用带数码管、高亮LED等UI场景;
6、完善的专用的TWS 充电盒SDK,兼容SS889X SS88NX 系列。

SinhMicro昇生微电子SS88DX详细资料图。据我爱音频网拆解了解到,目前已有漫步者、vivo、小米、荣耀、声阔、铁三角、Redmi、realme、小天才、HIFIMAN、华为、魅族、黑鲨、绿联、OPPO、努比亚、联想、诺基亚、HTC、万魔、FIIL、233621、酷狗、JBL、飞利浦、Skullcandy、百度小度、雷蛇、紫米、阿思翠、聆耳、艾特铭客等众多品牌旗下产品采用了昇生微电子的方案。

POWER MCU外围功率电感特写。

板载蓝牙天线特写,用于与手机无线通讯。

JL杰理科技JL7014F5蓝牙SoC,用于无线通信和触摸屏的控制。

24.000MHz的晶振特写,为蓝牙SoC提供时钟。

两颗丝印A2SHB的MOS管。

丝印DE=A1D的IC。

丝印AL64 ws的IC。

连接屏幕排线的ZIF连接器特写。

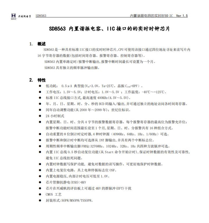
WAVE兴威帆SD8563内置谐振电容、IIC 接口的实时时钟芯片,外置晶振,低功耗,工作电压:1.5V~5.5V。计时电压:1.0V~5.5V。

WAVE兴威帆SD8563详细资料图。

32.768MHz的晶振特写,为实时时钟芯片提供时钟。
耳机拆解

拆解耳机部分。沿合模线打开音腔。

前腔内部扬声器单元结构一览。

后腔内部设置钢壳扣式电池单元。腔体壁上设置有磁铁与充电盒固定。

取出电池单元,后腔底部设置有海绵垫隔离,导线连接到耳机柄内部主板,打胶密封。

取出海绵垫,扬声器和电池导线与主板焊接。

断开导线,取出电池单元。

耳机内置钢壳扣式电池来自MIC-POWER微电新能源,标称电压:3.85V,容量:40mAh 0.154Wh。

前腔内部扬声器特写,四周设置调音孔,通过丝网防护。

经我爱音频网实测,扬声器直径约为13mm。

抽出耳机柄内部的主板单元。

后腔内部的触摸检测传感器特写,用于触摸控制。

调音孔内侧特写,贴有丝网防护。

腔体壁上的磁铁特写,打胶固定。

耳机主板一侧电路一览。

耳机主板另外一侧电路一览。

主板与尾塞焊接,黑色硬质胶水固定,内部设置有通话麦克风。

陶瓷蓝牙天线特写,用于无线信号收发。

JL杰理科技JL6973D8的蓝牙音频SoC,用于无线连接和音频数据处理。

连接触摸检测传感器的金属弹片特写。

镭雕HLC 24.0GM的晶振特写。

WINSEMI稳先微WSDF1311C锂电保护IC,具有过充、过放、过流、短路等电池需要的所有保护功能。

两颗Sunlord顺络电子SDCL0603Q系列叠层陶瓷电感。该系列产品通过精心设计的线圈及电极,实现了高Q值和高自谐振频率(SRF),采用叠层干法工艺制作,能够提供高精度和高一致性的产品,满足精密电子组件的严苛要求。

Sunlord顺络电子SDCL0603Q-T02B03系列详细资料图。据我爱音频网拆解了解到,包括HUAWEI、OPPO、跃我、大疆、科大讯飞、小米、Redmi、漫步者、联想、iKF、Marshall、JLab、Nothing、倍思、摩托罗拉、字节跳动、美碳等众多品牌旗下产品采用了顺络电子的电感器。

漫步者花再 拍拍耳机拆解全家福。
三、我爱音频网总结

最后附上漫步者花再 拍拍耳机的已知核心物料清单,方便大家查阅。
漫步者花再 拍拍耳机采用了类似TO-U系列的设计,整体观感时尚精致。同时将充电盒LED数显屏,升级为了彩色触摸屏,并支持个性化壁纸,以及幸运转盘、电子解压器、个性弹幕等趣味功能,进一步拓展了产品的使用场景。柄状的半入耳式设计,体积小巧轻盈,佩戴持久舒适。
内部主要配置方面,充电盒搭载CEL金赛尔3.7V/550mAh锂电池,采用了SinhMicro昇生微电子SS88D8HE Power MCU,提供更高效、更智能、更安全的充放电管理;采用HYNITRON海栎创CST08C触控芯片、JL杰理科技JL7014F5蓝牙SoC、WAVE兴威帆SD8563时钟芯片,为触摸屏提供支持。
耳机内部搭载了13mm大动圈单元,内置一颗麦克风拾音,采用MIC-POWER微电新能源3.85V/40mAh钢壳扣式电池供电;主板上官网股票配资,搭载了JL杰理科技JL6973D8的蓝牙音频SoC,WINSEMI稳先微WSDF1311C锂电保护IC,Sunlord顺络电子SDCL0603Q系列叠层陶瓷电感等方案。
嘉汇优配提示:文章来自网络,不代表本站观点。




